williamhill英国官网
网站首页
威廉概况
学院简介
机构设置
新闻快讯
通知公告
现任领导
师资队伍
师资概况
教授名录
博士名录
市场营销系
经济学系
金融工程系
电子商务系
人才培养
专业介绍
培养方案
教学运行
学科建设
产业学院
课程思政中心
学术研究
科研成果
科研平台
科研项目
小微企业中心
科研概况
科研快讯
服务地方
党建工作
组织构架
工作动态
政策法规
工会
党风廉政建设
微党课
威廉希尔
日常管理
思想教育
资助工作
心理健康教育
武装工作
班级之声
就业信息
学生会
学生竞赛
志愿服务
校友园地
毕业合影
校友风采
校友活动
教育教学审核评估
教育教学审核评估
就业信息
资源共享
资料下载
资助工作
当前位置:
网站首页
|
学团工作
|
资助工作
|
正文
|
日常管理
思想教育
资助工作
心理健康教育
武装工作
班级之声
就业信息
学生会
学生竞赛
志愿服务
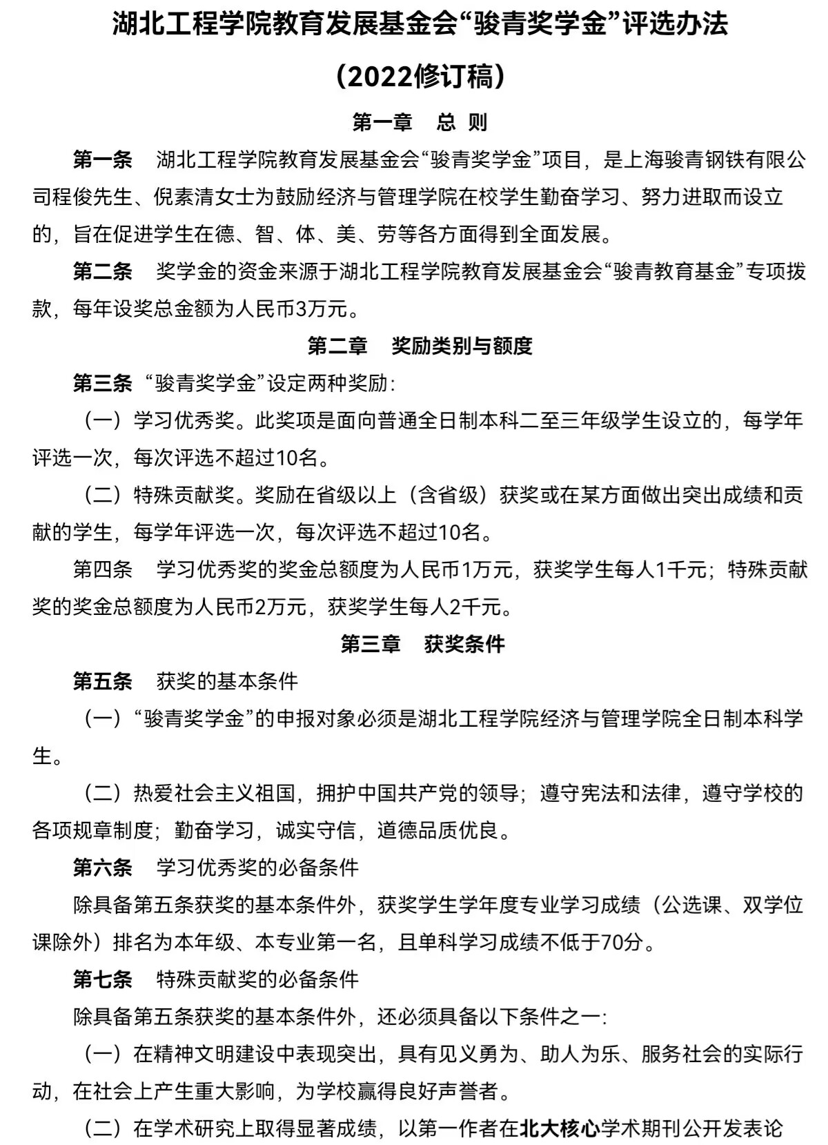
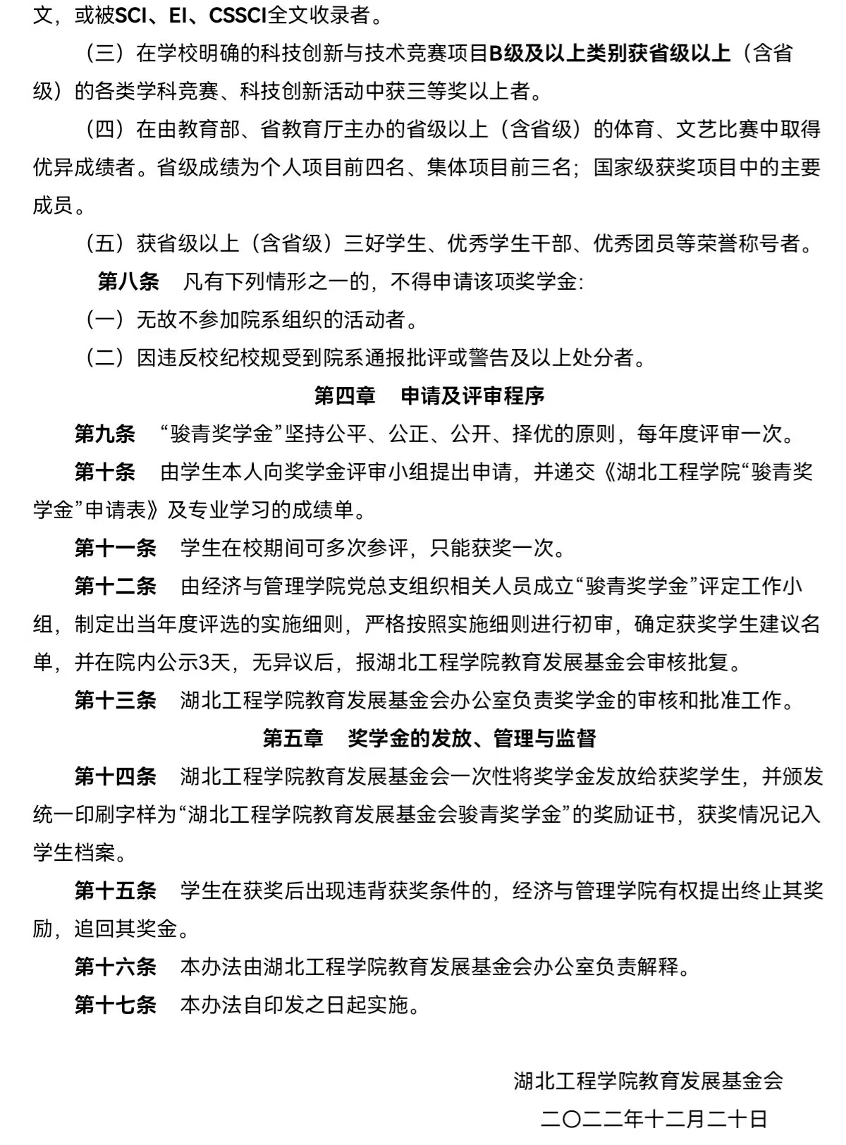
williamhill英国中文教育发展基金会“骏青奖学金”评选办法
发表时间:2023-01-09 10:39
文章作者:
责任编辑:刘晓玉
审核人:
来源:
被阅读[ ]次
上一篇:
情系困难学生 走访温暖人心
下一篇:
关于做好2022年生源地信用助学贷款学生 贷后管理工作的通知
版权所有:威廉希尔·WilliamHill(中国)-中文官方网站-Official Website
邮编:432000
联系电话:0712-2345524
微信公众号
微信公众号